為貫徹落實“一帶一路”倡議,促進沿線國家的經濟繁榮和區域合作,展示我國在職業教育培訓方面的能力和水平,助力中國企業和職業教育出海,北京企學研教育科技研究院(簡稱:ECR)根據各合作國家培訓空間建設需求,現印發“關于開展2026年ECR國際技能工坊和征集合作單位1號通知”。相關事宜通知如下:
一、工坊介紹ECR國際技能工坊(International Skills Workshop,簡稱:ECR-ISW)是根據國別單位需求建設的一個海外培訓實踐空間,包括教學區、實踐空間、教師辦公區、會議室、文化室、產品展示區等,ECR負責整合國內優質教育機構和出海企業為國別合作單位提供建設方案和落地支持。
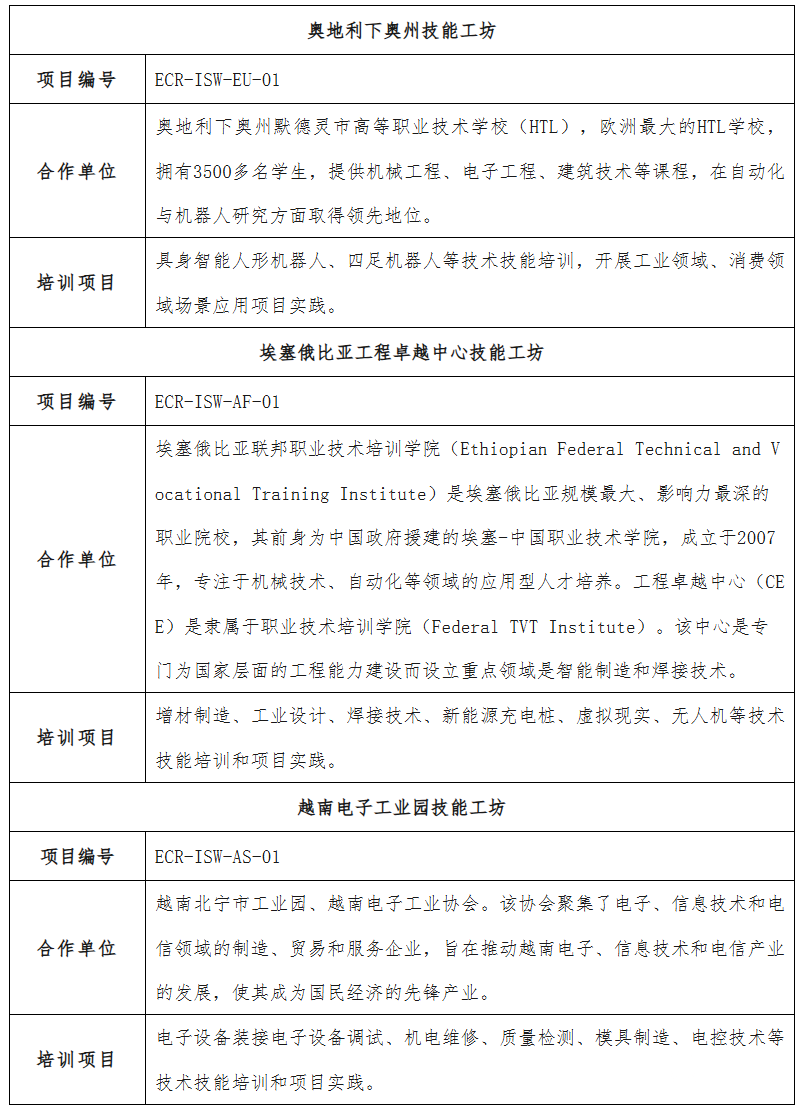
二、工坊列表
三、工坊總體要求
1.承辦單位需結合本單位國際化任務和合作國別單位的實際培訓空間建設需求,與項目建設方共同制定技能工坊建設方案。
2.承辦單位需根據技能工坊建設方案在合作國別單位完成教學區、實踐空間、教師辦公區、會議室、文化室、產品展示區等空間的建設。
3.承辦單位需指派熟悉國際教育教學方法及能夠雙語授課的教師前往合作國別技能工坊授課和指導項目實踐。
4.承辦單位需能夠承接合作國別技能工坊的教師來華參加線下課程學習和項目實踐。
5.承辦單位和項目建設方共同開發數字課程資源,滿足合作國別學員在技能工坊里參加在線學習。
6.技能工坊的承辦單位須統一使用項目建設方指定的培訓服務包(含培訓課程及培訓平臺),滿足合作國別學員在技能工坊里參加項目實踐。
四、相關說明
請各意向合作院校、企業結合本單位國際化合作任務,酌情申請承辦國際技能工坊。技能工坊開展所涉及國別、合作單位、功能區規劃以及資源建設和認證等具體事宜可向聯系人咨詢。五、聯系方式
陳杰文 15801092768(微信同號)
李 昂 13810532614(微信同號)
附件1.2026年ECR國際技能工坊實施流程
北京企學研教育科技研究院
2026年1月27日
通知下載:

標簽:
上一篇:ECR國際技能培訓之埃塞俄比亞專業教師赴出海企業深圳創想實踐交流提升國際化技能內涵
下一篇:ECR國際技能培訓之增材制造領域埃塞俄比亞教師來華培訓項目圓滿收官